○東松島市脱炭素先行地域づくり事業補助金交付要綱
令和7年4月1日
訓令甲第36号
(趣旨)
第1条 この訓令は、本市が環境省より選定された脱炭素先行地域において、再生可能エネルギーの地産地消モデルの構築に向け、再生可能エネルギーや省エネ設備の導入等の取組を支援するため、その事業に要する経費について、東松島市脱炭素先行地域づくり事業補助金(以下「補助金」という。)を予算の範囲内で交付するものとし、その交付に関しては、東松島市補助金等の交付に関する規則(平成17年東松島市規則第25号。以下「規則」という。)に定めるもののほか、この訓令の定めるところによる。
(1) 民生部門(家庭部門)に伴うCO2 「総合エネルギー統計」の家庭部門における家庭由来のエネルギー消費に伴って排出されたCO2をいう。
(2) 民生部門(業務その他部門)に伴うCO2 「総合エネルギー統計」の業務他(第三次産業)部門における事務所・ビル、商業・サービス施設のほか、他のいずれの部門にも帰属しないエネルギー消費に伴う情報通信業、運輸業・郵便業、卸売業・小売業、金融業・保険業、不動産業・物品賃貸業、学術研究・専門・技術サービス業、宿泊業・飲食サービス業・娯楽業、教育・学習支援業、医療・福祉等から排出されたCO2をいう。
(3) 市民 民生部門(家庭部門)に伴うCO2を排出し、自らが市内に所有する住宅等(店舗併用住宅を含む)に居住する者をいう。
(4) 事業者 民生部門(業務その他部門)に伴うCO2を排出し、自社で市内に事業所等を所有し、事業活動をしている法人等又は補助金を用いる事業で市と契約を締結した者(以下「市委託業者」という。)をいう。
(5) 需要家 市民及び事業者で、電力を使用する者をいう。
(6) 市税等 市が賦課する市民税、固定資産税(土地・家屋・償却資産)、国民健康保険税、軽自動車税、法人市民税、介護保険料及び後期高齢者医療保険料をいう。
(補助対象事業等)
第3条 補助金の対象となる事業の要件は次のとおりとする。
(1) 脱炭素先行地域に選定された地域において実施するものであること。
(2) 脱炭素先行地域の目的の達成のために必要な事業であること。
(3) エネルギー起源二酸化炭素の排出の削減に効果があるものであること。
(4) 各種法令等に遵守した設備であること。
(5) 整備する設備は、商用化され、導入実績があるものであること。また、中古設備は、原則交付対象外とする。
(6) 事業全体の費用効率性(交付対象事業費を法定耐用年数の累計CO2削減量で除した値)が25万円/t―CO2を超える部分については、個別の交付対象事業の交付率等によらず交付対象経費から除外する。
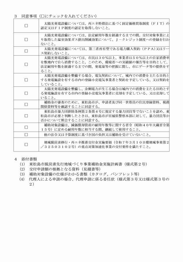
(7) 法定耐用年数を経過するまでの間、交付対象事業により取得した温室効果ガス排出削減効果についてJ―クレジット制度への登録を行わないこと。
(8) 再エネ設備整備を実施すること。
(9) 整備する設備に係る調査・設計等や当該設備の整備に伴う付帯設備等は必要最小限度の範囲に限り交付対象に含めることとし、その交付率等は当該設備整備の交付率等と同じとする。
(10) 補助金の交付対象となる設備と同一施設に設置する同一の設備種別については、東松島市重点対策加速化事業補助金交付要綱(令和5年東松島市訓令甲第51号)の交付対象外とする。
2 補助金の交付対象となる設備等は、別表第1に定めるとおりとする。
3 補助金の交付対象となる経費(以下「交付対象経費」という。)の区分及び各費目の内容は、別表第2に定めるとおりとする。
(補助対象者)
第4条 補助金の交付対象となる者は、次に掲げる全ての要件を満たすものとする。
(1) 市民又は事業者であること。
(2) 同一世帯内(自らを含む。)に、同一設備の補助金の交付を受けた者がいないこと。
(3) 市税等を滞納していないこと。
(4) 東松島市暴力団排除条例(平成24年東松島市条例第44号)第2条第2号に規定する暴力団及び同条第4号に規定する暴力団員等でないこと。
(交付申請)
第5条 補助金の交付を受けようとする者(以下「申請者」という。)は、市長が別に指定する期日までに、東松島市脱炭素先行地域づくり事業補助金交付申請書(様式第1号)に次の書類を添えて市長に提出しなければならない。
(1) 東松島市脱炭素先行地域づくり事業補助金実施計画書(様式第2号)
(2) 交付申請額の根拠となる資料(見積書等)
(3) 交付対象設備の仕様がわかる書類(カタログ、パンフレット等)
(4) 代理申請の場合、代理申請に係る委任状(様式第3号)
(5) 前各号に掲げるもののほか、市長が必要と認める書類
3 申請者は、補助金の交付決定前において早期に事業着手しなければならないやむを得ない理由がある場合は、あらかじめ東松島市脱炭素先行地域づくり事業補助金事前着手届(様式第4号)を市長に提出しなければならない。ただし、環境省から市に通知された地域脱炭素移行・再エネ推進交付金の交付決定日以降の事業着手に限るものとする。
2 代理人は、依頼された手続を、遅滞なく実施するものとする。
(交付申請事項の変更)
第8条 補助金の交付の決定を受けた者(以下「交付決定者」という。)は、その申請した内容に変更が生じたときは、速やかに東松島市脱炭素先行地域づくり事業補助金変更承認申請書(様式第5号)に市長が必要と認める書類を添えて、市長に申請し、その承認を受けなければならない。
(実績報告書)
第9条 交付決定者は、交付対象事業の実施後速やかに東松島市脱炭素先行地域づくり事業補助金実績報告書(様式第7号)に次の書類を添えて市長に提出しなければならない。
(1) 交付対象設備の費用の支払いが確認できる書類(領収書等)
(2) 製品保証書の写し
(3) 設置状態を示す写真(自宅等の一部と機器が写るもの)
(4) 交付決定者の振込先口座が分かる書類
(5) 交付対象設備が太陽光発電設備の場合で余剰電力を電力会社に売電する場合、電力の売買に係る契約書の写し
(6) 交付対象設備がEV自動車(電気自動車・プラグインハイブリッド自動車)の場合、自動車検査証の写し
(7) 前各号に掲げるもののほか、市長が必要と認める書類
2 市長は、前項の規定により交付決定者に交付すべき補助金の額を確定した場合において、既にその額を超える補助金が交付されているときは、期限を定めてその返還を命ずるものとする。
(補助金の交付)
第11条 市長は、前条の規定による補助金の額の確定後において補助金等を交付するものとする。
(太陽光発電設備に係る報告)
第12条 太陽光発電設備に係る補助金の交付を受けた者は、太陽光発電設備の発電電力量、自家消費率及び売電量について、設置した日の属する月の翌月から12か月後までの利用状況を太陽光発電自家消費率報告書(様式第8号)により市長に提出しなければならない。
(関係書類の整備及び保存)
第14条 補助金の交付を受けた者は、補助事業等に係る経費の収支を明らかにした書類及び帳簿を備え、補助金の交付を受けた日の属する会計年度の終了後5年間保存しておかなければならない。
(その他)
第15条 この訓令に定めるもののほか、必要な事項は、市長が別に定める。
附則
この訓令は、公示の日から施行する。
別表第1(第3条関係)
1 再エネ設備整備
太陽光発電設備
補助率等 (1,000円未満の端数切捨て) | ・市民:太陽光発電設備の価格の2/3(上限70万円) ・事業者:太陽光発電設備の価格の2/3 上記の事業実施主体によらずソーラーカーポートを導入する場合、交付対象事業費の2/3(上限3億円/件) |
交付要件 | ア 本事業によって得られる環境価値のうち、需要家に供給を行った電力量に紐付く環境価値を需要家に帰属させるものであること。 イ 再生可能エネルギー電気の利用の促進に関する特別措置法(平成23年法律第108号。以下「再エネ特措法」という。)に基づく固定価格買取制度(以下「FIT」という。)の認定又はFIP(Feed in Premium)制度の認定を取得しないこと。 ウ 電気事業法(昭和39年法律第170号)第2条第1項第5号ロに定める接続供給(自己託送)を行わないものであること。 エ 再エネ特措法に基づく「事業計画策定ガイドライン(太陽光発電)」(資源エネルギー庁)に定める遵守事項等に準拠して事業を実施すること(ただし、専らFITの認定を受けた者に対するものを除く。)。特に、次の(ア)~(シ)をすべて遵守していること。 (ア) 地域住民や市と適切なコミュニケーションを図るとともに、地域住民に十分配慮して事業を実施するよう努めること。 (イ) 関係法令及び条例の規定に従い、土地開発等の設計・施工を行うこと。 (ウ) 防災、環境保全及び景観保全を考慮し交付対象設備の設計を行うよう努めること。 (エ) 一の場所において、設備を複数の設備に分割したものでないこと。詳細は「再生可能エネルギー発電事業計画における再生可能エネルギー発電設備の設置場所について」(資源エネルギー庁省エネルギー・新エネルギー部新エネルギー課再生可能エネルギー推進室)を参照のこと。 (オ) 20kW以上の太陽光発電設備の場合、発電設備を囲う柵塀を設置するとともに、柵塀等の外側の見えやすい場所に標識(交付対象事業者の名称・代表者氏名・住所・連絡先電話番号、保守点検責任者の名称・氏名・住所・連絡先電話番号、運転開始年月日、補助事業により設置した旨を記載したもの)を掲示すること。 (カ) 電気事業法の規定に基づく技術基準適合義務、立入検査、報告徴収に対する資料の提出に対応するため、発電設備の設計図書や竣工試験データを含む完成図書を作成し、適切な方法で管理及び保存すること。 (キ) 設備の設置後、適切な保守点検及び維持管理を実施すること (ク) 接続契約を締結している一般送配電事業者又は特定送配電事業者から国が定める出力制御の指針に基づいた出力制御の要請を受けたときは、適切な方法により協力すること。 (ケ) 防災、環境保全及び景観保全の観点から計画段階で予期しなかった問題が生じた場合、適切な対策を講じ、災害防止並びに自然破壊及び近隣への配慮を行うよう努めること。 (コ) 交付対象設備を処分する際は、関係法令(市の条例を含む。)の規定を遵守すること。 (サ) 10kW以上の太陽光発電設備の場合、交付対象設備の解体・撤去等に係る廃棄等費用について、「廃棄等費用積立ガイドライン」(資源エネルギー庁)を参考に、必要な経費を算定し、積立等の方法により確保する計画を策定し、その計画に従い適切な経費の積立等を行い、発電事業の終了時において、適切な廃棄・リサイクルを実施すること。 (シ) 10kW以上の太陽光発電設備の場合、災害等による撤去及び処分に備えた火災保険や地震保険、第三者賠償保険等に加入するよう努めること。 オ PPA(エネルギーサービスプロバイダ等が設置した再生可能エネルギー発電設備(以下「再エネ発電設備」という。)で発電した電気を、需要家が電気と環境価値が紐付いた状態で調達し消費する契約形態。以下同じ。)の場合、PPA事業者(需要家に対してPPAにより電気を供給する事業者。以下同じ。)に対して補助金が交付された上で、補助金額相当分がサービス料金から控除されるものであること(PPA事業者が本事業により導入する再エネ発電設備と同一都道府県内に本社を有する企業の場合は、控除額を補助金額相当分の9/10とすることができる。)。サービス料金から補助金額相当分が控除されていること及び本事業により導入した設備等について法定耐用年数期間満了まで継続的に使用するために必要な措置等を証明できる書類を具備すること。 カ リース契約の場合、リース事業者に対して補助金が交付された上で、補助金額相当分がリース料金から控除されるものであること。リース料金から補助金額相当分が控除されていること及び本事業により導入した設備等について法定耐用年数期間満了まで継続的に使用するために必要な措置等を証明できる書類を具備すること。リース期間が法定耐用年数よりも短い場合には、所有権移転ファイナンス・リース取引又は再リースにより、法定耐用年数期間満了まで継続的に使用することを担保すること。 キ 次の(ア)~(ウ)のいずれかを満たすこと。 (ア) 需要家の敷地内に本事業により導入する再エネ発電設備で発電して消費する電力量を、当該再エネ発電設備で発電する電力量の30%以上とすること。ただし、業務用については、当該需要家が消費する電力量を含めて50%以上を脱炭素先行地域内で消費することとし、当該需要家が消費しない再エネ電力については、(ウ)に準じること。 (イ) 需要家の敷地外に本事業により導入する再エネ発電設備で発電する電力を、自営線により当該需要家に供給して消費すること。 (ウ) 本事業により脱炭素先行地域に導入した再エネ発電設備で発電した電気を、系統を用いて脱炭素先行地域内に供給する場合については、供給先を市内の脱炭素先行地域内の需要家に限定し、原則脱炭素先行地域内で消費すること((ア)及び(イ)の場合を除く。)。ただし、発電量や需要量の変動によりやむを得ず余剰電力(※1)が生じ、脱炭素先行地域内で消費できずに域外に売電する場合は、売電により得られた収入は、本事業で導入した設備等の維持管理・更新や脱炭素先行地域の実現のための費用に充てること。 ※1 発電量の30%以内とする。 ク ソーラーカーポートを導入する場合、交付対象となる設備は環境省「二酸化炭素排出抑制対策事業費等補助金(民間企業等による再エネ主力化・レジリエンス強化促進事業 新たな手法による再エネ導入・価格低減促進事業(ソーラーカーポート事業))」を参考にすること。 ケ 建材一体型太陽光発電設備を導入する場合、交付対象となる設備は環境省「二酸化炭素排出抑制対策事業費等補助金(民間企業等による再エネ主力化・レジリエンス強化促進事業 新たな手法による再エネ導入・価格低減促進事業(建材一体型太陽光発電事業))」を参考にすること。 |
2 基盤インフラ整備
(1) 蓄電池
交付率等 (1,000円未満の端数切捨て) | ・市民:蓄電池の価格の2/3(上限80万円) ・事業者:蓄電池の価格の2/3 ただし、本市の財政力指数が全国平均(0.51)以下の場合は3/4 |
交付要件 | 【共通】 ア 原則として再エネ発電設備によって発電した電気を蓄電するものであり、平時において充放電を繰り返すことを前提とした設備とすること。 イ 停電時のみに利用する非常用予備電源でないこと。 ウ PPAの場合、PPA事業者に対して補助金が交付された上で、補助金額相当分がサービス料金から控除されるものであること(PPA事業者が本事業により導入する蓄電池と同一都道府県内に本社を有する企業の場合は、控除額を補助金額相当分の9/10とすることができる。)。サービス料から補助金額相当分が控除されていること及び本事業により導入した設備等について法定耐用年数期間満了まで継続的に使用するために必要な措置等を証明できる書類を具備すること。 エ リース契約の場合、リース事業者に対して補助金が交付された上で、補助金額相当分がリース料金から控除されるものであること。リース料から補助金額相当分が控除されていること及び本事業により導入した設備等について法定耐用年数期間満了まで継続的に使用するために必要な措置等を証明できる書類を具備すること。リース期間が法定耐用年数よりも短い場合には、所有権移転ファイナンス・リース取引又は再リースにより、法定耐用年数期間満了まで継続的に使用することを担保すること。 【業務用蓄電池(20kWh・セル相当のkWh以上):オを満たすこと】 オ 石巻地区広域行政事務組合火災予防条例(昭和55年石広条例第1号)で定める安全基準の対象となる蓄電システムであること。 【家庭用蓄電池(20kWh・セル相当のkWh未満):カ~サの全てを満たすこと】 カ 蓄電池パッケージ 蓄電池部(初期実効容量1.0kWh以上)とパワーコンディショナー等の電力変換装置等から構成されるシステムであり、蓄電システム本体機器を含むシステム全体を一つのパッケージとして取り扱うものであること。 ※初期実効容量は、JEM規格で定義された初期実効容量のうち、計算値と計測値のいずれか低い方を適用する。 ※システム全体を統合して管理するための番号が付与されていること。 キ 性能表示基準 初期実効容量、定格出力、出力可能時間、保有期間、廃棄方法、アフターサービス等について、所定の表示がなされていること。所定の表示は次のものをいう。 (ア) 初期実効容量 製造業者が指定する、工場出荷時の蓄電システムの放電時に供給可能な交流側の出力容量のこと。使用者が独自に指定できない領域は含まない(算出方法については、一般社団法人日本電機工業会 日本電機工業会規格「JEM1511低圧蓄電システムの初期実効容量算出方法」を参照すること。)。 (イ) 定格出力 定格出力とは、蓄電システムが連続して出力を維持できる製造事業者が指定する最大出力とする。定格出力の単位はW、kW、MWのいずれかとする。 (ウ) 出力可能時間の例示 ① 複数の運転モードをもち、各モードでの最大の連続出力(W)と出力可能時間(h)の積で規定される容量(Wh)が全てのモードで同一でない場合、出力可能時間を代表的なモードで少なくとも一つ例示しなければならない。出力可能時間とは、蓄電システムを、指定した一定出力にて運転を維持できる時間とする。このときの出力の値は製造事業者指定の値でよい。 ② 購入設置者の機器選択を助ける情報として、代表的な出力における出力可能時間を例示することを認める。例示は、出力と出力可能時間を表示すること。出力の単位はW、kW、MWのいずれかとする。出力可能時間の単位は分とし、出力可能時間が10分未満の場合は、1分刻みで表示すること。出力可能時間が10分以上の場合は、5分刻みの切捨てとする。また、運転モード等により出力可能時間が異なる場合は、運転モード等を明確にすること。ただし、蓄電システムの運転に当たって、補器類の作動に外部からの電力が必要な蓄電システムについては、その電力の合計も併せて記載すること。単位はW、kW、MWのいずれかとする。 (エ) 保有期間 法定耐用年数の期間及び適正な管理・運用を図ることが明記されていること。 (オ) 廃棄方法 使用済み蓄電池を適切に廃棄又は回収する方法について機器の添付書類に明記されていること。蓄電池部分が分離されるものについては、蓄電池部の添付書類に明記されていること。 【表示例】「使用済み蓄電池の廃棄に関しては、当社担当窓口へご連絡ください」 (カ) アフターサービス 国内のアフターサービス窓口の連絡先について、機器の添付書類に明記されていること。 ク 蓄電池部安全基準 JIS C 8715―2又はIEC62619の規格を満足すること。 ケ 蓄電システム部安全基準(リチウムイオン蓄電池部を使用した蓄電システムのみ) JIS C 4412の規格を満足すること。ただし、電気製品認証協議会が定めるJIS C 4412適用の猶予期間中は、JIS C 4412―1又はJIS C 4412―2※の規格も可とする。 ※JIS C 4412―2における要求事項の解釈等は「電気用品の技術基準の解釈別表第八」に準拠すること。 コ 震災対策基準(リチウムイオン蓄電池部を使用した蓄電システムのみ) 蓄電容量10kWh未満の蓄電池は、第三者認証機関の製品審査により、「蓄電システムの震災対策基準」の製品審査に合格したものであること。 ※第三者認証機関は、電気用品安全法国内登録検査機関であること、かつ、IECEE―CB制度に基づく国内認証機関(NCB)であること。 サ 保証期間 メーカー保証及びサイクル試験による性能の双方が10年以上の蓄電システムであること。 ※蓄電システムの製造を製造事業者に委託し、自社の製品として販売する事業者も含む。 ※当該機器製造事業者以外の保証(販売店保証等)は含めない。 ※メーカー保証期間内の補償費用は無償であることを条件とする。 ※蓄電容量は、単電池の定格容量、単電池の公称電圧及び使用する単電池の数の積で算出される蓄電池部の容量とする。 ※JEM規格で定義された初期実効容量(計算値と計測値のいずれか低い方)が1.0kWh未満の蓄電システムは対象外とする。 ス 再エネ一体型屋外照明用蓄電池は、JIS C 0920―1993における保護等級IP44相当以上の規格を満足すること。 |
(2) 充放電設備(充放電設備・充電設備・外部給電器)
交付率等 (1,000円未満の端数切捨て) | 2/3 ただし、本市の財政力指数が全国平均(0.51)以下の場合は3/4 |
交付要件 | ア 充放電設備、充電設備について、原則として再エネ発電設備から電力供給可能となるよう措置されている場合に限る。ただし、3の付帯設備として導入する場合は、この限りではない。 イ 経済産業省「クリーンエネルギー自動車の普及促進に向けた充電・充てんインフラ等導入促進補助金」で補助対象となる銘柄に限る。 |
3 省CO2等設備整備
EV自動車(カーシェア)
交付率等 (1,000円未満の端数切捨て) | 電気自動車カーシェア:100万円/台 プラグインハイブリッド自動車カーシェア:60万円/台 ※ただし、車体価格の1/3の方が低い場合はその額 ※補助対象者は、事業者のみ |
交付要件 | ア 拠点において、車両の走行による想定年間消費電力量をまかなうことができる再エネ発電設備と接続して、充電を行うものであること。ただし再エネ発電設備を設置できない場合又は想定年間消費電力量に対して設備容量が不足する場合については、その不足分について再エネ電力証書(グリーン電力証書及び再エネ電力由来Jクレジット又はいずれか一方)の購入又は再エネ電力メニューからの調達を行っても可とする。 イ 通信・制御機器、充放電設備又は充電設備と合わせて、外部給電が可能な電気自動車又はプラグインハイブリッド自動車(「CEV補助金」の「補助対象車両一覧」の銘柄に限る。)であること。 ※当該車両については、「CEV補助金」との併用は不可。 ウ 次の(ア)又は(イ)の要件のいずれかを満たすカーシェア事業であること。 (ア) 平常時に社用車として使用し、災害時に限らず、遊休時(業務に使用していない営業時間外や休日等の時間帯をいう。)に地域住民、社員等に有償又は無償にて貸し渡しするものであること。 (イ) (ア)以外のカーシェア事業として環境省及び本市から事前に承認を得たものであること。 エ 本補助金により充放電設備、充電設備又は外部給電器を導入する場合には2によること。 |
4 その他事業を実現する上で必要と認められる設備
交付率等 (1,000円未満の端数切捨て) | 2/3 |
交付要件 | 別途、環境省及び市長に相談すること。 |
別表第2(第3条関係)
1 交付対象経費(設備整備事業)
区分 | 費目 | 細分 | 内容 |
工事費 | 本工事費(直接工事費) | 材料費 | 事業を行うために直接必要な材料の購入費をいい、これに要する運搬費、保管料を含むものとする。この材料単価は、建設物価(建設物価調査会編)、積算資料(経済調査会編)等を参考のうえ、事業の実施の時期、地域の実態及び他事業との関連を考慮して適切な単価とする。 |
労務費 | 本工事に直接必要な労務者に対する賃金等の人件費をいう。この労務単価は、毎年度農林水産、国土交通の2省が協議して決定した「公共工事設計労務単価表」を参考として、事業の実施の時期、地域の実態及び他事業との関連を考慮して適切な単価とする。 | ||
直接経費 | 事業を行うために直接必要とする経費であり、次の費用をいう。 ①特許権使用料(契約に基づき使用する特許の使用料及び派出する技術者等に要する費用) ②水道、光熱、電力料(事業を行うために必要な電力電灯使用料及び用水使用料) ③機械経費(事業を行うために必要な機械の使用に要する経費(材料費、労務費を除く。)) ④負担金(事業を行うために必要な経費を契約、協定等に基づき負担する経費、系統を用いて供給する事業の場合は送配電事業者の有する系統への電源線、遮断機、計量器、系統設備に対する工事費負担金(1.35万円/kWを上限とする。)) | ||
間接工事費 | 共通仮設費 | 事業を行うために直接必要な現場経費であって、次の費用をいう。 ①事業を行うために直接必要な機械器具等の運搬、移動に要する費用 ②準備、後片付け整地等に要する費用 ③機械の設置撤去及び仮道布設現道補修等に要する費用 ④技術管理に要する費用 ⑤交通の管理、安全施設に要する費用 | |
現場管理費 | 事業を行うために直接必要な現場経費であって、労務管理費、水道光熱費、消耗品費、通信交通費その他に要する費用をいい、類似の事業を参考に決定する。 | ||
一般管理費 | 事業を行うために直接必要な諸給与、法定福利費、修繕維持費、事務用品費、通信交通費を言い、類似の事業を参考に決定する。 | ||
付帯工事費 | 本工事費に付随する直接必要な工事(交付要件に定める柵塀にかかる工事を含む。)に要する必要最小限度の範囲で、経費の算定方法は本工事費に準じて算定すること。 | ||
機械器具費 | 事業を行うために直接必要な建築用、小運搬用その他工事用機械器具の購入、借料、運搬、据付け、撤去、修繕及び製作に要する経費をいう。 | ||
測量及試験費 | 事業を行うために直接必要な調査、測量、基本設計、実施設計、工事監理及び試験に要する経費をいう。 | ||
設備費 | 設備費 | 事業を行うために直接必要な設備及び機器の購入並びに購入物の運搬、調整、据付け等に要する経費をいう。 | |
業務費 | 業務費 | 事業を行うために直接必要な機器、設備又はシステム等に係る調査、設計、製作、試験及び検証に要する経費をいう。PPA契約やリース契約等により実施される場合、事業を行うために直接必要な需用費、役務費、委託料、使用料及び賃借料、負担金、補助及び交付金を含むものとする。 | |
事務費 | 事務費 | 事業を行うために直接必要な事務に要する諸謝金、旅費、需用費、役務費、委託料、使用料及び賃借料、消耗品費及び備品購入費をいう。 |
2 交付対象経費(車両導入事業)
区分 | 費目 | 細分 | 内容 |
車両費 (充放電設備費を含む) | 購入費 | 電動車等の導入、ゼロカーボンドライブの実施に必要な費用 |












